欢迎访问无锡市数据局(无锡市政务服务管理办公室)网站
  1. 本站支持IPV6
  2. 繁体
当前位置:首页 / 公告公示 / 涉药公告

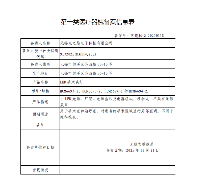
第一类医疗器械产品备案公告(第3897号)

发布时间:2025-11-21 16:43    浏览次数: 【字号:默认 特大

                                        

智能问答

智能问答

无锡普法

无锡普法

返回顶部

返回顶部